近期,公司PA视讯官方网站陈坚院士团队康振教授课题组在基于细胞代谢与形态调控实现透明质酸可控分子量的高效合成取得重要进展,研究成果“Regulating cellular metabolism and morphology to achieve high-yield synthesis of hyaluronan with controllable molecular weights”正式发表于Nature Communications (IF =/info/1021/ /14.7) (https://doi.org/10.1038/s41467-025-56950-3)。
透明质酸(HA)是一种在日常生活广泛应用的高价值糖胺聚糖,HA的高效生物合成及分子量精准控制是当前研究难点,主要受限于I型透明质酸合酶(HAS)功能解析不足及细胞代谢与形态失衡。本研究通过系统表征HAS关键功能区域,构建了可实现HA完全分泌且分子量范围扩展至300-1400 kDa的突变体。通过动态调控UDP-葡萄糖-6-脱氢酶活性并结合适应性驯化策略,恢复了细胞正常生长并提升了代谢能力。最终,中高分子量HA(500 kDa)和低分子量HA(10 kDa)产量分别达到45 g·L−1和105 g·L−1,生产效率为0.94 g·L−1·h−1和1.46 g·L−1·h−1。本研究深化了对HAS功能及细胞代谢-形态互作机制的理解,为微生物细胞工厂的形态导向工程策略提供了范例。
Ⅰ型HAS是一种多功能跨膜蛋白,其胞质结构域负责底物结合及HA聚合,跨膜通道调控HA链的延伸与转运。在谷氨酸棒状杆菌中外源引入兽疫链球菌来源HAS(SzHAS)后,发现SzHAS保留了HA聚合活性,但跨膜通道构象异常导致HA胞内积累,引发细胞形态畸变、膜损伤及生长代谢停滞。脂质组学分析表明,谷氨酸棒杆菌的磷脂酰肌醇(PI)含量显著低于兽疫链球菌。过表达PI合酶提升PI水平后,HA仍滞留胞内,但细胞生长部分恢复,形态及膜完整性显著改善。研究表明,SzHAS跨膜通道构象受膜脂质环境调控,其正确构象对HA生物合成和转运具有核心调控作用。

图1 SzHAS失去HA跨膜转运能力导致细胞质积累
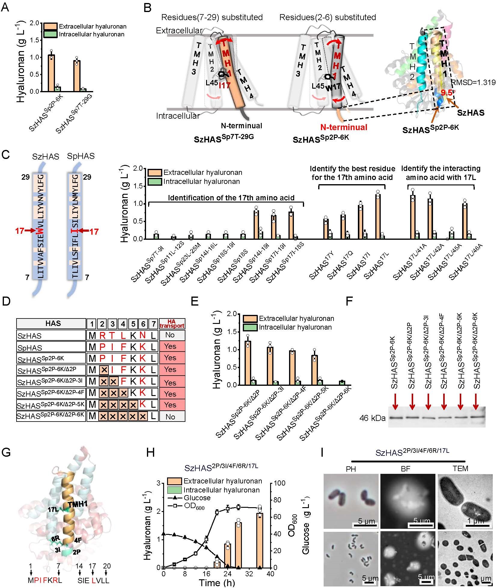
化脓性链球菌来源HAS(SpHAS)与SzHAS结构和氨基酸序列高度相似,但在谷氨酸棒状杆菌中,SpHAS能实现HA的合成与分泌,表明HAS序列差异对其构象及功能具有重要影响。为解析关键结构域,将SzHAS跨膜螺旋TMH-1替换为SpHAS对应片段,突变体SzHASSpTMH-1恢复了HA分泌能力。AlphaFold2结构模拟显示,TMH-1不直接参与跨膜通道构建,其缺失不影响聚合活性但调控HA分泌。研究表明,TMH-1通过与TMH-2相互作用调节跨膜通道构象,从而影响HA转运。

图2 SzHAS跨膜螺旋TMH-1功能鉴定
作者系统性鉴定了TMH-1调控HA转运的关键氨基酸位点,通过截短与定点突变发现TMH-1中17位及N端2、3、4、6位残基对HA转运至关重要。研究表明,TMH-1中W17与TMH-2中L45通过非共价相互作用协同调控跨膜通道构象,L45突变可完全阻断HA转运。整合有益突变获得最佳突变体SzHAS2P/3I/4F/6R/17L,其HA合成效率较SpHAS提升30%。此外,跨膜通道构象状态显著影响HA聚合度,可能与通道-新生链相互作用强度相关,如半开放状态下HA链延长与释放延迟导致分子量增大,最终实现了HA分子量在300-1400 kDa间的可控合成。

图3 SzHAS跨膜转运通道重构实现HA完全转运
然后,作者基于结构预测,针对SzHAS催化域中12个非保守位点进行系统性突变筛选,经筛选发现,Q89V/Q90G、A96W、E108H/T109D和D243K突变可显著提高HA产量。在突变株SzHAS2P/3I/4F/6R/17L基础上构建突变体SzHAS2P/3I/4F/6R/17L/89V/90G/96W/108H/109D/243K,其HA合成能力得到显著增强,较基础突变株提升50%。

图4 SzHAS胞内催化结构域关键氨基酸位点鉴定与改造
强化HA前体合成途径UDP-葡萄糖脱氢酶基因ugd可提升UDP-葡萄糖醛酸供应,显著增强HA合成能力。然而,ugd过表达导致谷氨酸棒杆菌及其他宿主(如大肠杆菌、枯草芽孢杆菌)出现棒杆状-链状形态转变。透射电镜分析表明,链状形态源于细胞分裂不完全。细胞糖组成分析显示,细胞壁中含葡萄糖醛酸的多糖含量异常升高,推测Ugd过表达改变了细胞壁组分,影响细胞分裂。此外,HA合成主要集中在对数生长期后期,而细胞形态变化发生在对数生长前期。为协调细胞生长与产物合成,作者采用指数后期响应型启动子,并通过启动子工程改造获得高强度启动子PH1动态调控UDP-葡萄糖脱氢酶表达,显著提升HA摇瓶产量,同时维持正常细胞形态与高密度生长。

图5 构建对数生长期晚期启动子调控UDP-葡萄糖醛酸合成
最后,在5 L发酵罐补料分批培养中,培养液黏度升高导致36 h后菌株代谢活性急剧下降。基于适应性驯化策略,通过高浓度HA环境中连续传代300次,筛选出耐受菌株。转录组学分析显示,能量代谢与胁迫响应通路显著上调,表明代谢通量再分配与NAD+再生增强是菌株耐受高黏度厌氧环境的关键。最终实现中高分子量HA产量45 g·L−1。为突破黏度限制,在补料培养16 h时添加水蛭源透明质酸酶,消除HA荚膜层以提升葡萄糖摄取效率,使低分子量HA产量达105 g·L−1。

图6 适应性驯化提升菌株高浓度HA耐受性对HA合成的影响
上述工作发表于Nature Communications,PA视讯官方网站为第一完成单位,参与单位包括宜兴食品与生物技术研究院和华南理工大学,PA视讯官方网站2020级博士胡立涛为第一作者,作者还包括2024级硕士生肖森,2022级本科生王发银等,PA视讯官方网站康振教授为通讯作者。上述工作得到了国家重点研发计划(2024YFF1106300)、国家自然科学基金(U24A20368)、江苏省合成生物学基础研究中心(BK20233003)、食品科学国家重点实验室研究计划(BK20233003)、无锡市产业创新研究院先导研究计划(XD24006)和PA视讯官方网站食品科学与资源国家重点实验室研究计划(SKLF-ZZB-202418)的资助。近年来康振教授团队围绕糖胺聚糖(透明质酸、硫酸软骨素、肝素等)的微生物合成以及相关降解酶的挖掘与表达、微生物合成生物学工具开发开展了系统性工作,并取得了一系列原创性研究成果,部分成果已发表在Nature Communications (2023,2020)、ACS Catalysis (2021)、Green Chemistry (2022,2021) 、Carbohydrate Polymers (2024,2022,2020,2019)等本领域权威期刊。