近期,公司PA视讯官方网站许正宏教授团队在浓香型白酒酿造生态系统窖泥中梭菌的代谢特征与生境适应机制方面取得进展,研究成果“Comparative genomics unveils the habitat adaptation and metabolic profiles ofClostridiumin an artificial ecosystem for liquor production”正式发表于mSystems (https://doi.org/10.1128/msystems.00297-22)。
泥窖固态酿造是我国浓香型白酒的独特生产方式,酒醅与窖池四周的窖泥大面积直接接触,窖泥中的微生物在酿造过程中发挥着至关重要的作用。窖泥在经年累月的酿酒过程中呈现出“自然老熟”,菌群逐渐驯化形成了以梭菌和产甲烷菌为主体的独特群落结构,它们的代谢产物赋予了浓香型白酒更好的风味特征,也就是业界常说的“老窖出好酒”。在白酒酿造过程中,长期的谷物发酵为窖泥微生物创造了一个富含淀粉、乙醇和多种有机酸等的独特生态环境。梭菌属(Clostridium)微生物是浓香型白酒风味物质形成的重要菌群之一。目前数据库报道的梭菌属包括约130个种,它们在环境中分布广泛,如肠道、土壤、发酵食品等。与其他环境来源的菌株相比,窖泥中梭菌的生存环境与白酒酿造活动密切相关。那么,数十年乃至数百年的长期酿酒生产会对窖泥菌群产生什么的冲击呢?这些微生物是如何适应酿酒环境并发挥着产香的重要功能呢?
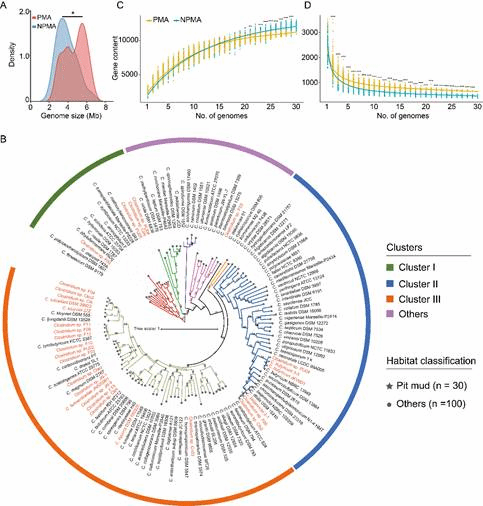
许正宏教授团队联合泸州老窖沈才洪教授级高工团队,对来自不同生境的130株梭菌进行了比较基因组学研究,揭示了窖泥来源和其他来源梭菌菌株基因组水平的功能差异。窖泥菌株中富集了与环境适应相关的途径,编码乙醇脱氢酶和L-乳酸脱氢酶的基因数量也显著高于其他来源菌株,这可能有助于梭菌适应窖池内高乙醇和高乳酸的环境。碳水化合物活性酶在窖泥梭菌中显著富集,可能有利于它们对窖池环境中碳水化合物的利用。在功能上,大多数窖泥梭菌菌株具有代谢乙醇、乳酸和淀粉合成脂肪酸的良好潜力。此外,初步分析了基因水平转移在梭菌适应窖池环境中的作用。研究结果揭示了窖泥中梭菌的环境适应性和代谢特征的遗传基础,从生物适应性的角度解读了“老窖出好酒”的科学内涵,也为阐明窖泥微生态系统的形成机制提供了新见解。

图 梭菌的比较基因组和系统发育关系分析
PA视讯官方网站2019级博士生方冠宇为论文第一作者,许正宏教授为通讯作者。上述研究工作得到了得到了国家科技基础条件资源调查专项(2021FY100900)、国家自然科学基金项目(31901658)和四川省固态酿造技术创新中心建设项目(2021ZYD0102)的资助。